Cambridge Underground 1992 pp 35-36

A Light for all Seasons

Tony Rooke

My search for a better caving light system was initiated by a trip down Bovistundpudersuckerhöhle (Puffball and Icing Sugar Cave) in Austria, during which there was a much bullshit-ed about rapid rise in water levels, causing all the pitches to become genuinely wet and so rendering a carbide useless. So I then went for my trusty laser electric backup, which of course also didn't work. Much wet fettling and concussive blows to the headset and battery pack produced a light for most of the way out. Obviously there had to be a better way.

The next step was prompted by the appearance in Bernie's cafe of cheap ni-cad F cells. Later that evening during a session at the Hill Inn the conversation got round to a Petzl laser rant on the lines of 'it never works when you want it to, and if it does it costs a fortune in Duracells'. At about this point Wookey mentioned that on a trip with ExCS he had noticed that Dave Gibson had mounted some rechargeables end to end in a piece of overflow pipe. At which point Andy A. and myself decided that making a caving cell out of Bernie's F cells and some waste pipe seemed like a good idea.

So we both rapidly set about building our mark 1 lights; his involved connecting an Oldham headset and cable direct to the drainpipe cell, with charging through the headset. This originally did not appeal as it would involve more initial outlay. Also it meant the complete rejection of the laser headset which is focusable and neatly mounted under the carbide. So the Tony mark 1 involved a cable running down from the laser contacts in the helmet to the drainpipe F cell, with a charger fitted with the same connector. This setup cost approximately £14 for two F cells, a 2.8V 0.8A halogen bulb, cable, connectors, pipes and a small tube of builder's silicone to seal the two cells into the pipe.

This system provides quite a good caving light as you are happy to have it on all the time due to the rechargeable nature of the cell. It gives both the advantages of electric and carbide lights without the disadvantages, ie. a beam of light so that you can see into the distance for locating spits and ways on, and a wrap-around light which means that you only have to move your eyes, not your head.

I had hoped that the combination of two F cells and the laser headset would also provide good lighting for trips in South Wales where carbides are banned as part of their cave conservation policies. But light produced by this setup despite being easily focusable was no better or worse than a Speleotechnics FX2 set up despite having a smaller reflector. The only real drawback with this setup is that due to the focusable nature of the laser headset it is not water-tight and so the contacts need regular cleaning.

So the search for a good, cheap and reliable electric light continued, by reluctantly rejecting the laser headset for the tried and tested Oldham headset. This left me with the problem of mounting both an Oldham headset and carbide headset onto the front of the helmet. The obvious arrangement was to have the electric headset directly below the carbide mounting. But I was led to believe that the greater size of the Oldham headset would cause a shadow from the carbide, preventing it from illuminating the floor immediately in front of you. Fortunately I went ahead with this arrangement despite this advice, and found that by mounting the electric slightly lower than the original mount and inserting some 2mm spacers between the carbide headset and the helmet that the aforementioned problem does not arise. A useful by-product of this is that the electric beam no longer annoyingly points just in front of your feet but into the middle distance. An unhelpful product of this arrangement is that the headset cannot be removed easily from the helmet, so preventing you from recharging your cell through it. So I again used a two pin duraplug male-female connector, so that the cell could be unplugged from the headset and easily plugged into a suitable charger. I have found this connection to be suitable, as it is robust, does not become disconnected accidentally, is cheap and easily obtainable (a three pin plug will stop accidental connection the wrong way round when charging).

I also threaded both the carbide pipe and the electric cable down an old bicycle inner tube to reduce the potential for snagging the cables.

During caving trips in South Wales with only the electric part of the setup, I came to the conclusion that two F cells for me did not provide enough light to cave on easily. So the next project was to build a more powerful cell. Again I based it on Ni-Cad F cells due to their price and durability. As I had acquired an Oldham box at the same time as the headset and cable this seemed an ideal container to put them in. I found that five F cells fit easily into the Oldham box once the central partition has been removed. As the five cells have a combined voltage of 6V, bulbs of exactly the right voltage are easy to buy and you have a choice of several currents. However the thermoplastic reflector in the Oldham headset may not be able to hack the pace if you use a higher than 10 watt bulb.

The F cells were again 'potted' using general purpose building silicon sealant, but this is quite heavy and means that the Ni-cad box weighs about the same as the original lead-acid contents (but it does do a very good job). I opened the box carefully by hacksawing the top off above the lid lip so that I could re-use the top and put terminals in it. In this way, after the box is permanently sealed I would have the option in the future of 1, 2, 3, 4 or 5 F cells running at any time by changing the connecting wires under the Oldham tin lid, depending on whether I wanted lots of light for 9 hours (all the cells with a high watt bulb), or less light for 18 hours (using two separate cells with an FX2 bulb), or some other combination.

At present I am running four F cells in series through a normal 4V 1 amp Oldham bulb as a main beam. This produces an excellent amount of light. The pilot bulb is also the usual Oldham 4V 0.4 amp, and produces enough light to cave without difficulty. This is obviously due to the fact that it is being overrun by 0.8V, but as the quality of light is so good I intend to carry on using it until the bulb blows. So far it has done over 50 hours. If it manages over 100 hours I will probably replace it and carry on overrunning these bulbs, as in comparison to the other costs of caving, it is a cheap, high quality light at a couple of quid every hundred hours underground. I now carry the smaller and lighter mark 1 cell when I'm caving primarily on carbide, and the mark 2 when I'm using electric only. So I now feel my search for a cheap caving light for all situations is nearly complete.

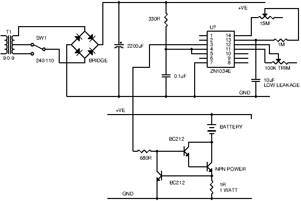
Below is a circuit diagram care of Wooks/Knell enterprises for a charger to do everything from 2-10 cells, turning itself off after a set time. It can also handle foreign voltages. In fact the only thing it can't do is go caving for you, and unlike others it works [probably - Ed]

(6k gif)

This charger is basically a constant current circuit and a timer chip to regulate the period of time for which current is supplied. The current here is set at 600ma by the 1 ohm resistor across the 0.6V semiconductor gate voltage drop.

Features: operates from 240,220 & 110V mains or a 12-14V DC supply (ie. car battery). Depending on the exact supply rail voltage difference it will charge any number of cells with a series voltage of up to 9V, ie. up to 7 ni-cads. Charging can be for 1-15 hours.


> Index to Cambridge Underground
> Table of Contents for Cambridge Underground 1992
> Back to CUCC top page
> Austria expeditions